解決事例

[障害年金請求]

精神疾患で障害基礎年金(2級)を受給した事例(杉並区)

H・M様(杉並区/40代)

H・M様(杉並区/40代)

杉並区の福祉支援団体のご紹介で、杉並区在住のH・M様より、当事務所にご依頼いただきました。

ご依頼から3か月ほどで裁定請求をし、障害基礎年金(2級)の支給決定に至りました。

H・M様(杉並区/40代)

お客様の声

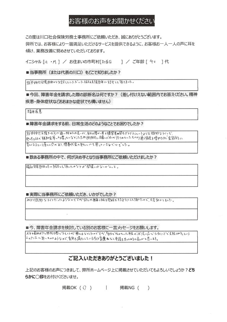
当事務所(または代表の川口)をどこで知りましたか?

就労移行支援団体から紹介いただいた福祉支援団体に紹介していただきました。

今回、障害年金を申請した際の診断名は何ですか?

精神疾患

障害年金請求をする前、どのようなことでお困りでしたか?

就労移行支援サービスに通い始めたは良いが、自分は障がい者と健常者の間の境界線上で、他の方に比べ金銭的な助成をもらっていなかったため、就労移行支援サービスに通う頻度を増やせば増やすほど、金銭的な負担が増えていた。携帯電話の代金支払いに困るほど金銭的に苦しかった。

数ある事務所の中で、何が決め手となり当事務所にご依頼いただけましたか?

福祉支援団体の方に紹介いただいたのならば間違いないのかなと思いました。

実際に当事務所にご依頼いただき、いかがでしたか?

やはり(障害年金を受給できるか)微妙なラインだったようなので、何とか無事に障害基礎年金2級を受給できるようにしていただけたので、大変助かりました。

今、障害年金申請を検討している別のお客様に一言メッセージをお願いします

ボクも最初は(障害年金をもらうことに)少し抵抗を感じることがなくはなかったのですが、「自分で(保険料を)払っていた年金が(障害の)状況に応じたタイミングでされる」というニュアンスに近いもののようなので、条件を満たしている方は気兼ねなく請求してみると良いかと思います。

担当者より

この度は、当事務所に障害基礎年金の裁定請求をご依頼いただき、誠にありがとうございます。
当事務所とお付き合いのある、杉並区の福祉支援団体のご紹介で、当事務所にご依頼いただきました。

アンケートにご記載いただきましたように、障害年金を請求することに抵抗や戸惑いを感じていたようでした。他の依頼者様の多くの皆さんが「自身が障害年金を受給していいのか」「そもそも自身の障害の程度で障害年金を受給できるのか」「と逡巡されているようです。また障害者と健常者という括りで考え、障害者であると受け入れることにもハードルがあるようです。

障害年金は皆さんのように障害に苦しむ方、働けない方、社会で生きにくさを感じる方の生活を支える制度で、皆さんに請求する権利があります。まずは自身の中で片付けず、当事務所や専門家にご相談ください。

社会保険労務士川口直晃

社会保険労務士
川口直晃

関連記事
精神疾患で障害基礎年金(2級)を受給した事例(杉並区)

無料相談のお申込み

ご質問やご相談がございましたら、お気軽にお問合せください。
専門スタッフが丁寧に対応いたします。

メールから相談する

24時間365日受付

LINEから相談する

友だち登録後お問合せください。

対応地域

東京都:杉並区・中野区・武蔵野市を中心とした都内全域

無料相談は
コチラ

無料相談のお申込み

ご質問やご相談がございましたら、お気軽にお問合せください。
専門スタッフが丁寧に対応いたします。

メールから相談する

24時間365日受付

LINEから相談する

友だち登録後お問合せください。

対応地域

東京都:杉並区・中野区・武蔵野市を中心とした都内全域